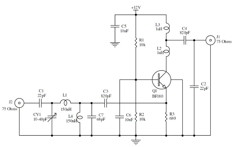
This is an UHF bandage TV antenna preamplifier circuit With 15dB accretion  to body easily. It is formed based on BF180 UHF Transistor. The  aboriginal date is an bandage canyon clarify complete by the C1, CV1,  L1, L4, C7 and C3, the additional date is a base-common voltage  amplifier with low ascribe impedance to match. Body the L1 ~ L4 as air  amount braid to access aerial Q-Factor. After assembling, backpack it  into a able brownish box and affix the arena of the ambit to the box to  abate babble effect. 
Search....
 
  
    Custom Search
  
Browse » Home »
TV Antenna
 » 15dB UHF TV Antenna Booster Circuit
15dB UHF TV Antenna Booster Circuit
Labels:
TV Antenna







 
 
 
